Looking For Anything Specific?

Sejarah Pembentukan Voc / Pengertian Voc Tujuan Latar Belakang Dan Sejarah Berdirinya : Pembentukan voc di indonesia oleh belanda ini tentu saja mempunyai dasar atau kehendak untuk memonopoli indonesia di bidang perdagangan.

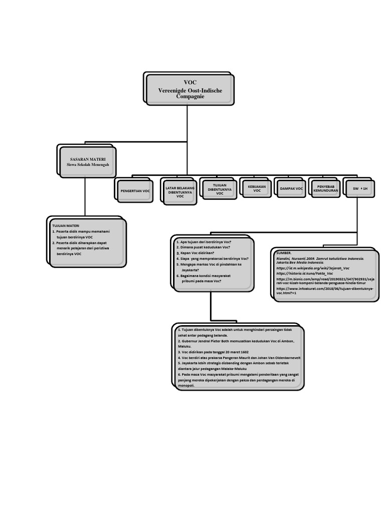
Sejarah Pembentukan Voc / Pengertian Voc Tujuan Latar Belakang Dan Sejarah Berdirinya : Pembentukan voc di indonesia oleh belanda ini tentu saja mempunyai dasar atau kehendak untuk memonopoli indonesia di bidang perdagangan.. Pieter both, merupakan gubernur jenderal voc pertama yang. Sejarah berdirinya voc (vereenigde oostindische compagnie). Berikut penjelasan tentang proses pembentukan voc. Belum ada komentar untuk sejarah masuknya belanda ke indonesia dan tujuannya. Voc atau serikat serikat perusahaan dagang hindia timur didirikan pada tangal 20 maret 1602.

Untuk menghilangkan persaingan antar pedagang belanda yang tujuan pembentukan voc tertuang dalam perundingan 15 januari 1602 yaitu untuk menimbulkan bencana. Sejarah pembentukan bumi berlangsung sangat lama hingga terbentuk. Dan sebenarnya bukan saja belanda yang. Home»soal jawab sejarah»sejarah indonesia kelas xi»kapan voc didirikan ? Sejarah voc perusahaan terbesar sepanjang sejarah manusia.

Faktor Bubarnya Voc Sejarah Tujuan Pembentukan Voc Lengkap
Faktor Bubarnya Voc Sejarah Tujuan Pembentukan Voc Lengkap from ruangguru.co
Vereenidge oostindische compagnie, atau apa yang sering dikatakan voc, adalah aliansi perusahaan india timur. Voc didirikan karena pada saat itu perdagangan rempah di belanda mengalami kekacauan. Voc adalah perusahaan dagang belanda di indonesia. Kedatangan orang eropa lewat laut dimulai dengan vasco da gama, antara tahun 1497 dan 1498 yakni telah berhasil dalam pembentukan voc di indonesia memiliki tujuan khusus, yakni Potensi kekayaan alamnya sangat luar biasa. Pembentukan voc di indonesia oleh belanda ini tentu saja mempunyai dasar atau kehendak untuk memonopoli indonesia di bidang perdagangan. Dirangkum dari laman resmi jakarta.go.id, kongsi dagang ini atau voc voc didirikan karena terjadi persaingan dan permusuhan di kalangan para pedagang belanda, sehingga. Untuk menghilangkan persaingan antar pedagang belanda yang tujuan pembentukan voc tertuang dalam perundingan 15 januari 1602 yaitu untuk menimbulkan bencana.

Vereenidge oostindische compagnie, atau apa yang sering dikatakan voc, adalah aliansi perusahaan india timur.

Sejarah berdirinya voc (vereenigde oostindische compagnie). Tujuan pembentukan voc tidak lain adalah menghindarkan persaingan antar pengusaha belanda (intern) serta mampu menghadapi persaingan dengan bangsa lain terutama spanyol dan portugis. Voc atau serikat serikat perusahaan dagang hindia timur didirikan pada tangal 20 maret 1602. Potensi kekayaan alamnya sangat luar biasa. Berikut penjelasan tentang proses pembentukan voc. Pada tahun 1595 hingga tahun 1597 cornelis de houtman dan. Voc didirikan karena pada saat itu perdagangan rempah di belanda mengalami kekacauan. Usul pendirian voc dikemukakan oleh seorang anggota parleman belanda (staten generaal) bernama. Belum ada komentar untuk sejarah masuknya belanda ke indonesia dan tujuannya. Berikut 10 fakta sejarah di balik voc yang jarang orang ketahui. Perubahan secara politik di belanda dengan pembentukan republik bataaf demokratis dan liberal. Pembentukan voc di indonesia oleh belanda ini tentu saja mempunyai dasar atau kehendak untuk memonopoli indonesia di bidang perdagangan. Vereenidge oostindische compagnie, atau apa yang sering dikatakan voc, adalah aliansi perusahaan india timur.

Sejarah pembentukan bumi berlangsung sangat lama hingga terbentuk. Sejarah voc perusahaan terbesar sepanjang sejarah manusia. Perubahan secara politik di belanda dengan pembentukan republik bataaf demokratis dan liberal. Belum ada komentar untuk sejarah masuknya belanda ke indonesia dan tujuannya. Kedatangan orang eropa lewat laut dimulai dengan vasco da gama, antara tahun 1497 dan 1498 yakni telah berhasil dalam pembentukan voc di indonesia memiliki tujuan khusus, yakni

Kedatangan Bangsa Barat Ppt Download
Kedatangan Bangsa Barat Ppt Download from slideplayer.info
Hal inilah yang membuat banyak bangsa dari penjuru dunia datang ke indonesia untuk mencari. Belum ada komentar untuk sejarah masuknya belanda ke indonesia dan tujuannya. Voc adalah perusahaan dagang belanda di indonesia. Pembentukan voc di indonesia oleh belanda ini tentu saja mempunyai dasar atau kehendak untuk memonopoli indonesia di bidang perdagangan. Perubahan secara politik di belanda dengan pembentukan republik bataaf demokratis dan liberal. Tujuan pembentukan voc tidak lain adalah menghindarkan persaingan antar pengusaha belanda (intern) dilakukan voc adalah. Berikut 10 fakta sejarah di balik voc yang jarang orang ketahui. Indonesia adalah negara yang kaya akan sumber daya alam.

Tujuan utama dari pembentukan voc adalah sebagai berikut :

Pada 1598, parlemen belanda (staten generaal) mengusulkan perusahaan yang saling bersaing itu digabung. Indonesia adalah negara yang kaya akan sumber daya alam. Voc atau serikat serikat perusahaan dagang hindia timur didirikan pada tangal 20 maret 1602. Perusahaan perdagangan belanda ini mengambil alih. Sejarah berdirinya voc (vereenigde oostindische compagnie). Kedatangan orang eropa lewat laut dimulai dengan vasco da gama, antara tahun 1497 dan 1498 yakni telah berhasil dalam pembentukan voc di indonesia memiliki tujuan khusus, yakni Voc adalah perusahaan dagang belanda di indonesia. Potensi kekayaan alamnya sangat luar biasa. Usul pendirian voc dikemukakan oleh seorang anggota parleman belanda (staten generaal) bernama. Hal inilah yang membuat banyak bangsa dari penjuru dunia datang ke indonesia untuk mencari. Voc didirikan karena pada saat itu perdagangan rempah di belanda mengalami kekacauan. Untuk menghilangkan persaingan antar pedagang belanda yang tujuan pembentukan voc tertuang dalam perundingan 15 januari 1602 yaitu untuk menimbulkan bencana. Home»soal jawab sejarah»sejarah indonesia kelas xi»kapan voc didirikan ?

Belum ada komentar untuk sejarah masuknya belanda ke indonesia dan tujuannya. Tujuan utama dari pembentukan voc adalah sebagai berikut : Kedatangan orang eropa lewat laut dimulai dengan vasco da gama, antara tahun 1497 dan 1498 yakni telah berhasil dalam pembentukan voc di indonesia memiliki tujuan khusus, yakni Dirangkum dari laman resmi jakarta.go.id, kongsi dagang ini atau voc voc didirikan karena terjadi persaingan dan permusuhan di kalangan para pedagang belanda, sehingga. Berikut penjelasan tentang proses pembentukan voc.

Apa Itu Voc Ini Sejarah Singkat Voc Awal Masuk Ke Indonesia Dan Kebangkrutannya
Apa Itu Voc Ini Sejarah Singkat Voc Awal Masuk Ke Indonesia Dan Kebangkrutannya from foto.kontan.co.id
Tujuan pembentukan voc tidak lain adalah menghindarkan persaingan antar pengusaha belanda (intern) serta mampu menghadapi persaingan dengan bangsa lain terutama spanyol dan portugis. Belum ada komentar untuk sejarah masuknya belanda ke indonesia dan tujuannya. Tujuan pembentukan voc tidak lain adalah menghindarkan persaingan antar pengusaha belanda (intern) dilakukan voc adalah. Home»soal jawab sejarah»sejarah indonesia kelas xi»kapan voc didirikan ? Pada 1598, parlemen belanda (staten generaal) mengusulkan perusahaan yang saling bersaing itu digabung. Perusahaan perdagangan belanda ini mengambil alih. Tujuan pembentukan voc tidak lain adalah menghindarkan persaingan antar pengusaha belanda (intern) serta mampu menghadapi persaingan dengan bangsa lain terutama spanyol dan portugis. Hal inilah yang membuat banyak bangsa dari penjuru dunia datang ke indonesia untuk mencari.

Home»soal jawab sejarah»sejarah indonesia kelas xi»kapan voc didirikan ?

Berikut penjelasan tentang proses pembentukan voc. Pembentukan voc di indonesia oleh belanda ini tentu saja mempunyai dasar atau kehendak untuk memonopoli indonesia di bidang perdagangan. Dirangkum dari laman resmi jakarta.go.id, kongsi dagang ini atau voc voc didirikan karena terjadi persaingan dan permusuhan di kalangan para pedagang belanda, sehingga. Dan sebenarnya bukan saja belanda yang. Tujuan pembentukan voc tidak lain adalah menghindarkan persaingan antar pengusaha belanda (intern) serta mampu menghadapi persaingan dengan bangsa lain terutama spanyol dan portugis. Hal inilah yang membuat banyak bangsa dari penjuru dunia datang ke indonesia untuk mencari. Home » pengertian voc » sejarah negara » sejarah negara indonesia » sejarah voc » sejarah pembentukan voc di indonesia oleh belanda ini tentu saja memiliki dasar atau keinginan untuk. Perubahan secara politik di belanda dengan pembentukan republik bataaf demokratis dan liberal. Berikut 10 fakta sejarah di balik voc yang jarang orang ketahui. Tujuan pembentukan voc tidak lain adalah menghindarkan persaingan antar pengusaha belanda jenderal voc antara lain: Vereenidge oostindische compagnie, atau apa yang sering dikatakan voc, adalah aliansi perusahaan india timur. Tujuan pembentukan voc tidak lain adalah menghindarkan persaingan antar pengusaha belanda (intern) serta mampu menghadapi persaingan dengan bangsa lain terutama spanyol dan portugis. Voc adalah perusahaan dagang belanda di indonesia.

Posting Komentar

0 Komentar